別れさせ屋を口コミだけで判断するのは危険?業界最大手が教える「本当に信頼できる業者」

「別れさせ屋」というサービスを検討する際、多くの方が最初に行うのが「ネットでの口コミ検索」ではないでしょうか。
・本当に信頼できる業者はどこ?
・高額な費用を払って失敗したくない。
・ネットの評判はどこまで信じていいの?
そんな不安を抱えている方へ、業界最大手として長年活動してきた「別れさせ屋M&M」が、あえて業界のシビアな現実を正直にお伝えします。別れさせ工作は決して安い買い物ではありません。だからこそ、表面的な情報に惑わされないための「真実」を知ってください。

1. 「別れさせ屋の口コミ」を信じすぎてはいけない理由
まず結論からお伝えします。別れさせ屋業界における口コミは、有益な情報源ではあります。
この業界は非常に狭い世界であり、依頼者の数も限られています。そのため、以下のような「意図的な情報」が混在しやすい傾向にあります。
・ステルスマーケティング(ステマ)サイト:自社を優良に見せ、他社を不当に誹謗中傷するサイト。
・競合他社による嫌がらせ:Google口コミや匿名掲示板へのネガティブな書き込み。
・情報の偏り:サービスの性質上、成功した人が実名で詳細を投稿することは稀であり、不満を持つ方の声が目立ちやすい。
口コミはあくまで「参考材料のひとつ」です。数よりも、サービスの中身や担当者の誠実さを直接見極めることが、失敗を防ぐ唯一の道といえます。

2. 魔法の質問
業者選びで迷ったとき、ぜひ担当者にこう質問してみてください。その回答こそが、その会社の誠実さを映し出すリトマス試験紙になります。
「成功率はどのくらいですか?」
もし、即座に「80%以上です」「ほぼ確実です」と断言する業者がいたら、非常に警戒が必要です。
冷静に考えてみてください。恋愛は、感情、環境、家族、友人関係など、複雑な要素が絡み合っています。第三者が介入して、愛し合っている二人を自然な形で別れに導くことは、極めて難易度が高い行為です。
本当に誠実な会社であれば、以下のように説明するはずです。
「状況によって成功率は大きく変わる」
「非常に難易度が高いケースもある」
「100%の成功を保証することはできない」
甘い言葉で期待を煽るのではなく、リスクまで正直に話してくれるかどうか。これがプロとしての責任です。

3. 失敗しないために。良い業者を見分ける「6つのチェックリスト」
口コミよりも重要な、実務レベルでの確認ポイントをまとめました。
①提案が「自分専用」のオリジナルか
テンプレートのような説明ではなく、あなたの状況を細かくヒアリングし、具体的なターゲットの人物像に基づいた提案をしてくれるか確認しましょう。本気で取り組む会社ほど、最初のヒアリングに時間をかけます。
②報告書に「証拠写真」があるか
「本日接触しました」「順調です」といったLINEやメールのテキストだけの報告は、本当に稼働しているか不明瞭です。日時・状況・行動内容が克明に記され、写真が確実に添付されているかが重要です。
③無理のない人員体制(調査は2名以上が基本)
「安く済むので調査は1人で行います」という業者は危険です。 尾行調査を1人で行えば、見失うリスクや対象に気づかれるリスクが飛躍的に高まります。調査、接触、管理が適切に役割分担されているかを確認してください。
④「稼働ごと」の費用発生か
「3ヶ月で〇〇万円」といった長期の期間契約には注意が必要です。仮に期間中に1、2回しか稼働しなくても契約が成立してしまう可能性があるからです。成功には何度も丁寧な工作が必要なため、稼働内容と費用がリンクしている形式が健全です。
⑤会社・代表者の情報が公開されているか
代表者が顔出しをしており、所在地や法人登記が明確であることは、最低限のチェックポイントです。顔を出して運営していることは、自社の仕事に誇りと責任を持っている証拠でもあります。
⑥「探偵業届出」がなされているか
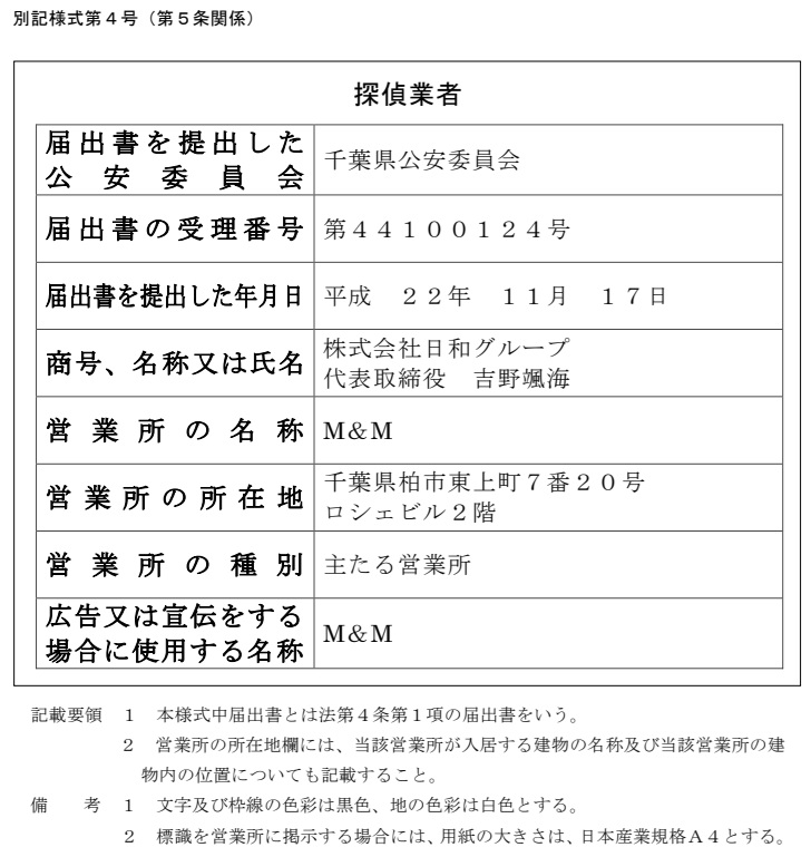
工作に伴う尾行や張り込みは、法律上「探偵業」に該当します。都道府県公安委員会への届出番号が公式サイトに明示されているか必ず確認しましょう。

4. 実例:セカンドオピニオンで救われたケース

他社で失敗し、弊社へ相談に来られた東京都杉並区のT様の事例をご紹介します。
状況:未練がある元交際相手に新しい恋人ができ、焦って口コミサイトで評判の良かった他社へ依頼。
前社の対応:「成功率80%」という言葉を信じ、3ヶ月の期間契約で120万円を支払ったが、実際には3回程度の稼働と簡易的なLINE報告のみ。進展がないまま追加費用を要求された。
弊社がセカンドオピニオンとして引き継いだ結果、丁寧な調査で「元恋人が今のパートナーの異常な嫉妬に悩んでおり、別れたがっている」という本音を掴みました。友人として適切な助言を行い、T様の元恋人は無事に別れることができたのです。

迷ったら、まずは豊富な実務経験を持つ専門業者の視点を取り入れてください
別れさせ工作は、人の感情を扱う極めて繊細なサービスです。だからこそ、私たちは「誇大広告をしない」「成功率を断言しない」「リスクを正直に説明する」という姿勢を貫いています。
ネットの情報だけで悩むのは今日で終わりにしませんか? 大切なのは、実際に専門家と話し、その提案が信頼に値するかをあなた自身の目で見極めることです。
別れさせ屋M&Mでは、無料相談を承っています。あなたの状況に合わせた、現実的で誠実な解決策を一緒にお探しします。
企業名: 株式会社日和グループ
サービス名: 別れさせ屋M&M
公式サイト: https://brooklynmetfan.com/
公式YouTube: 別れさせ屋M&Mチャンネル
※本稿はPR記事です。





