失業給付金が最大88万円も増える!退職するなら緊急事態宣言前が有利?コロナ特例の活用法

「勤務している会社の管理業務が他社に代わることになったため、先日、会社の担当者が解雇通知を持ってきました。整理解雇です。受け取りを拒否したら、しつこくつきまとわれました」
こう話すのは、ビル管理会社に勤務するAさん(50代/仮名)。幸い、加入している労働組合が会社に団体交渉を申し入れてくれたため、当面の解雇は免れたものの、次の勤務先が提示される見込みは立っていないという。
首都圏や近畿などに発令されている緊急事態宣言が、ようやく全面解除の見通しと報じられるなか、Aさんのように、もしもの事態も想定した準備が必要になりつつある人も少なくない。とりわけ、コロナ禍で大きな打撃を受けた飲食・サービス業やイベント業などの業種に従事している人にとっては、先行きの見えない不安と決別するタイミングかもしれない。
そんなときに役立つのが、退職後の生活を支えてくれる雇用保険の知識だ。そこで今回は、退職した際に失業手当が増える、雇用保険の新型コロナウイルス感染症対策に関連した情報を紹介しておこう。
ここへきて、ようやく緊急事態宣言の対象地域で感染者数が減少傾向に転じつつあるものの、新たな変異株の出現や、ワクチン接種者も安全とはいえない“ブレイクスルー感染”、ワクチン接種後の抗体減少など、不安材料が次々とクローズアップされてきている。今後、冬にかけて再度感染者が激増し、第6波、第7波が到来すれば、緊急事態宣言が再度発出されることも想定しなければならないだろう。
そこで検討したいのが、退職のタイミングである。今後、退職するとしたら、緊急事態宣言が出る前がいいのか、それとも出た後がいいのか、さらに宣言期間中の場合は、それが明けるのを待ったほうがいのか――。結論からいえば、宣言が出る前に退職するケースが、もっとも有利である。
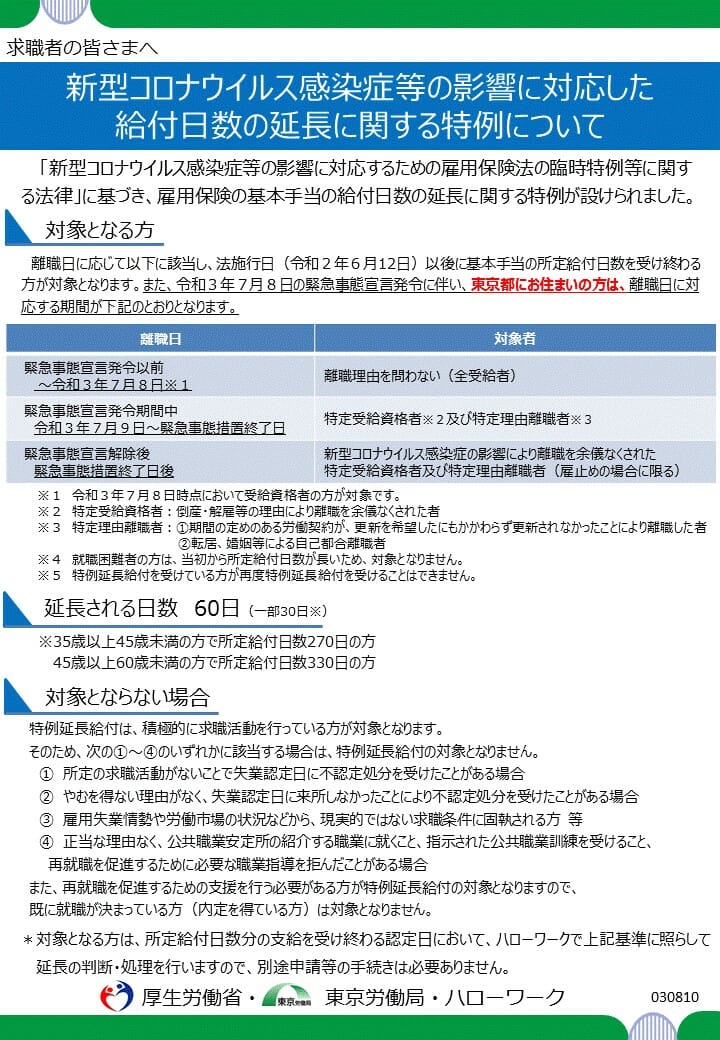
失業手当が60日分延長される
下の図を見てほしい。昨年6月に施行された雇用保険臨時特例法によって、新型コロナ感染症に関連して退職した人には、原則60日分の給付を延長(一部30日)してもらえるようになった。この特例の対象になれば、失業手当が日額5900円(平均月給30万円程度)の人ならば、トータル35万4000円も受け取れる計算だ。

もちろん、誰でもこの特例の対象対象になるわけではない。いくつかの要件をクリアしていなければならないのだが、宣言期間中かどうかによっても扱いに大きな差が出てくることに注目したい。
まず、宣言が出る前に退職し、転職活動中に宣言が出てしまった人のパターン。
平時に退職したのに、失業中に緊急事態に突入してしまったのは不運と思いがちだが、意外にも、これがオトクになる。退職後に宣言が出てしまった人は、特になんの条件もなく、誰でも60日プラス給付が延長される特典が得られるのだ。宣言発令時点で、すでに退職していて雇用保険の受給資格がありさえすればOKだ。
それと比べると、やや不利なのが、宣言後に退職したケース。こちらは誰でも特例適用とはいかず、解雇やリストラなど会社都合(特定受給資格者)か、契約更新を拒絶されるなどの限定された退職(特定理由離職者)に限って給付延長の特典が得られる。
つまり、宣言期間中に自己都合で退職したりすると、理由によってはこの特典は受けられないのだ。
では、宣言が明けてから退職すると、どうなるのだろうか。その場合、宣言期間中のように、単に会社都合というだけではコロナ延長は適用されなくなる。コロナ延長の特典が受けられる要件として、特定受給資格者(会社都合)と特定理由離職者(雇止め)の前に、以下のような文言が追加されている。
<新型コロナウイルス感染症の影響により離職を余儀なくされた方>
パワハラで退職しても、なかなか会社都合と認められないのに、まして「コロナの影響で退職」となると、さらにハードルが高いと思った人も多いだろう。しかし、必ずしもそうとも言えない。なぜならば、この要件には意外な抜け道が隠されているからだ。その点は、少しややこしいので、以下で詳しく解説しておこう。
自己都合での退社でも、会社都合とみなされるケースも

これが雇用保険臨時特例法において、「新型コロナウイルスによる影響で退職した人を会社都合と認める要件」を、詳しく列挙したものである。ここから対象になる人の要素を抜き出してみると、以下のようになる。
(1)本人の職場で感染者が発生
(2)本人若しくは同居の家族が基礎疾患を有すること
(3)(本人若しくは同居の家族が)妊娠中であること
(4)(本人若しくは同居の家族が)高齢であること
このどれかに該当する人が、それを理由に“感染防止や重症化防止”の観点から自己都合退職した”に該当すれば、宣言後に退職した人でも、給付延長特典が得られるわけだ。
注目したいのは、この但し書きの末尾が“自己都合退職したこと”となっている点。つまり、退職理由は、自己都合のままでも構わない。「特例として、これに該当する人は会社都合と同じに扱うよ」としているわけである。
4つの要件のうち一番わかりやすいのは、“職場で感染者発生”だろう。少し前まではレアケースだったが、今では少し大きな組織になると、社内で感染者が出ていることも珍しくなくなりつつある。
感染者が出たことを、内外に発表したり通知していれば、その文書を添付すればよい。会社が非公表としている場合は、申立書に事業主の証明添付が必要となってくるものの、これはかなり柔軟に対応しているため、案ずるより生むがやすしかもしれない。
都内のハローワークに運用実態を聞いてみると、「ご本人に、感染者が出たことについて一筆書いていただいて、それを基に判定します」とのこと。そのため、証明できるものが何もなくても、認められる可能性はおおいにある。勤務していた事業所に事実確認する通常の特定受給資格者(会社都合)の判定と比べれば、かなりハードルは低い。
もっとも証明が容易なのは、(4)の“(本人若しくは同居の家族が)高齢であること”である。たとえば本人が20代でも、「高齢の家族と同居」していて、その家族に感染させるリスクが高いために会社を辞めたとなれば、それだけで会社都合と同じ扱いになるのである。
その証明は、高齢の家族と同居していることを示す住民票の提出のみでよい。もちろん、退職後に高齢の家族と同居した人は対象外だが、退職前から高齢の家族と同居さえしていれば、誰でもこの要件を満たせる可能性は高いのである。しかも、この場合の「高齢」の定義は「60歳以上」であるため、この特例が適用される範囲は思った以上に広い。
勤務期間1年未満でも雇用保険が受けられる
さて、このコロナの影響判定によって、会社都合と同じ扱いになった場合の特典は、前出の給付延長だけではない。
大きなメリットを得るのは第一に、1年未満しか勤務しておらず雇用保険の受給資格がなかった人だ。もし、このコロナの影響判定で会社都合同等と認められれば、過去1年間に6カ月以上勤務していれば、晴れて退職後に雇用保険の受給資格を獲得することとなり、さらに宣言が発令された後に退職した際には、60日の給付延長というダブルメリットが得られる。
そのほかの人も、自己都合なら本来は90日(1年以上加入)から最長でも150日(20年以上加入)しかもらえないところが、コロナ影響判定で会社都合扱いとなれば、ほとんどの人は給付日数が大幅に増えて、最長330日まで給付される。
35歳で5年以上勤務している人ならば、自己都合退職は通常、90日分しか失業手当をもらえない。これがコロナ特例によって会社都合同等と認められれば、もらえる手当は180日分と倍増。失業手当日額5900円(在職時、額面月給30万円程度)で計算すると、トータルで53万円も違ってくる。前記のコロナ延長60日分35万円も含めると、増額分は88万円になる計算だ。
それでいて、自己都合退職者に課せられる給付制限(現在は原則2カ月・昨年9月末までは3カ月)もなし。もちろん、早期に転職先が決まれば、失業手当のことなど忘れて新しい仕事に専念するべきだが、もし失業期間が長引いたときのこと考えて、1日でも長く失業手当がもらえるようにしておくことが大切である。ちなみに、早期に就職すると、残日数の最大7割にあたる再就職手当がもらえる特典もある。
退職のタイミングはじっくり検討を
少しややこしくなったので、原則60日のコロナ延長特典について、改めて整理しておこう。
まず、解雇やリストラなど会社都合で退職する予定の人は、できれば宣言期間中に退職するのがベター。何も考えなくても、通常の自己都合退職よりも手厚い給付が受けられるうえ、原則60日のコロナ延長特典のオマケがついてくる。
次に、事情はさまざまだが、結果的に自己都合でしか退職できない人は、「感染者数が急増したため近く緊急事態宣言が出る見込み」と報道された段階で退職するのが賢明だ。退職後に宣言が発令されると、活発な求職活動が行えなくなることが考慮されて、自己都合で給付日数が少ない人でも60日のコロナ延長給付を受けられる。
ただし、近く発令見込みと判断して退職してみたものの、予想が外れて宣言が発令されないまま給付期間が満了すると、延長されない可能性も覚悟しておかねばならない。逆に、近く宣言発令との予想は外れたものの、給付満了直前に宣言が発令された場合には、コロナ延長給付を受けられる。
判断が難しいのは、これから退職しようと思っていたタイミングで宣言が解除になった場合である。宣言が明けたばかりでは、次の宣言がいつ出るとも予想しづらいため、ここは前述した「宣言解除後にコロナ延長が受けられる4要件」をクリアできないか、じっくりと検討してみるのが賢明だ。
たとえば、社内で感染者が出た場合、それを理由とした退職であれば会社都合と同じ条件で給付を受けられる。
「悲観的に準備し、楽観的に行動する」のが危機管理の鉄則であることを、この機会にぜひ頭にたたき込んでいただきたい。
(文=日向咲嗣/ジャーナリスト)
※当記事の内容は、2021年9月7日現在の東京労働局管内における取り扱いを基準にしている。コロナ禍における運用については、各安定所長の裁量によって決まる部分もあるため、地域によっては、この記述とは異なった判定が下される可能性もある。これから退職される方は、住所地の職業安定所に十分に確認されたうえで慎重に行動するようお薦めいしたい。
※離職票記載の退職理由に異議を申し立てた場合、安定所内で個別に審査が行われ、その決定事項(自己都合or会社都合の給付日数)は、受給手続き後に開催される受給説明会(それが省略された場合は初回認定日)で渡される「受給資格者証」に明記される。判定が覆ったかどうかは、そちらで確認してほしい。











