和歌山市、談合疑惑を隠蔽か…市民からの情報開示請求に黒塗りだらけで回答

「3年近くかけて出た結論が『不開示は妥当』というんですから、もう言葉がありません」
そう嘆息するのは昨年6月、南海電鉄・和歌山市駅前に新しい市民図書館がグランドオープンした和歌山市の市民だ。
2018年11月、和歌山市駅の再開発事業の入札経過について、和歌山市内の市民団体が情報開示請求を行った。しかし翌月、市は文書の一部を黒塗りで開示。それに対して市民団体が行っていた不服審査請求の答申が2年9カ月かけて8月末、ようやく出たのだ。
5人の有識者で構成される審査会の結論は、「不開示は妥当」というものだった。だが、この決定の影には、官製談合のどす黒い噂がつきまとっていた。昨年5月、開示された入札調書で黒塗りされていた会社名について、内部告発と思われるリークが筆者のもとに寄せられた。もし開示されて、そのリーク内容が裏付けられれば、官製談合の犯罪を市当局が自ら認めることになったはずだった。
今回は、公文書の黒塗り(一部開示)や不開示が相次いでいる和歌山市の不服審査請求についてレポートする。
下の書面は、今回の不服審査請求の対象となった18年12月に開示された文書だ。その前月、市内の市民団体が、和歌山市駅再開発のプロセスが不透明だとして、設計業務にかかわるすべての入札企業名と入札価格について情報開示請求していた。

だが、開示されたのは、落札したアール・アイ・エー(RIA)の企業名と落札価格のみ。入札には3社が参加していたが、残り2社の企業名と入札価格の部分は、すべて黒塗りされていた。
設計業務を落札したRIAは、全国にTSUTAYAを展開するカルチュア・コンビニエンス・クラブ(CCC)と縁が深い。11年にオープンした、同社の旗艦店である代官山T-siteの開発を担当。その後も15年の神奈川県・海老市立中央図書館の大規模改修、翌16年の宮城県多賀城市立図書館の新築も、設計段階から手掛けていた。
和歌山市でも、まだ図書館の駅前移転すら決まっていない14年時点で、CCCと懇意である同社が再開発プロジェクトに関与していたことが判明。そのため、最初から「ツタヤ図書館を誘致する」ことが決まっていたのではとの疑念が市民に渦巻いていた。そんななかで、そもそもRIAがどのように選定されたかを知るための開示請求だったのだ。まだなんの決定もないのに、堂々と“関係者会議”に出席していたRIAに対して疑問を持つのは当然のことだろう。
開示された書面は、日付すら記載されていない奇妙なものだった。施主である南海電鉄が指名した3社が、市民図書館が入る市駅前再開発プロジェクトの資金計画から始まって基本設計、実施設計、施工監理、権利変更計画の5つの業務に応札。そのすべてをRIAが落札。RIAの社名と落札価格のみ開示されていて、残り2社の社名や入札価格は、すべて黒塗りされていた。
このときに、最初からRIAが落札することが決まっていて、残り2社は形だけ入札に参加したのではないのかとの疑いが浮上したのだ。では、どのような経緯を経て、今回、審査会の答申に至ったのだろうか。
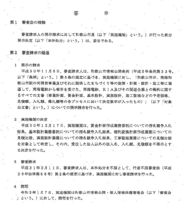
18年12月17日に和歌山市が、RIAの社名と落札価格を除いて全面黒塗り開示したことについて、翌年19年3月11日に市民団体が黒塗り部分も全面開示すべきであるとして、不服審査請求を行った。
審査請求を受けた自治体は、外部の有識者で構成される情報公開審査会に処分の妥当性を審議してもらう諮問を行うのだが、この後、なぜか市民団体には、市からはなんの連絡もなかったという。
ようやく和歌山市の担当部署が審査請求内容について弁明書を提出してきたのは、審査請求をしてから1年7カ月後の20年10月。市民団体は2カ月後の12月に反論書を提出。そして、双方の主張を付して審査会に和歌山市が諮問をしたのが今年1月。情報開示してから2年2カ月、審査請求してから1年10カ月も経過していた。
【和歌山市・第二次情報公開審査請求のこれまでの経過】
・2018年11月8日、市民団体が開示請求
・2018年12月17日、和歌山市が、入札調書を一部黒塗で開示
・2019年3月11日、市民団体が不服審査請求
~この間、1年7カ月進展なし~
・2020年10月23日 和歌山市が弁明書を提出
・2020年12月25日 市民団体が反論書を提出
・2021年1月7日 審査会が市長からの諮問書を受理
・2021年2月15日 市民団体が審査会で反論の陳述
・2021年8月27日 審査会が答申結果を通知
通常の訴訟でも、裁判所に提訴したら遅くとも2~3カ月以内には審理が始まるのに、このケースでは、行政不服審査の請求から諮問までに2年近くもかかっている。筆者はこれまで再三、黒塗り開示をされているものの、和歌山市民ではないため市に対して審査請求できなかったが、ほかの自治体ではそれがすんなりできた。
昨年12月に市立の図書館と美術館の運営者としてCCCを選定した熊本県宇城市が、黒塗りで開示してきた選定会議の文書について、今年3月に不服審査請求を行った。すると、2カ月後の5月に宇城市の担当部署から弁明書が届いた。すぐそれに反論書を提出し、現在は審査会で審理が進められている。宇城市の対応があまりにも迅速だったことに驚いたが、考えてみれば、これが普通の対応なのだろう。
和歌山市では、なぜこんなに時間がかかるのか。総務部市政情報課に問い合わせると「個別の案件には答えられない」としつつ、一般論として「審査請求人と実施機関の意見交換がスムーズにいかないために、時間がかかることはある」と言う。しかし、本件では、最初に市が弁明書を出すまでに1年半もかかっていて、「意見交換がスムーズ」にいかなかったという事実はどこにも見当たらない。
さぞや審査する対象が膨大な枚数の文書かと思ったが、たった5枚の書類にすぎず、しかも市民が開示を求めているのは、3社のうち残り2社の社名と、5つの業務についてその2社が応札した金額だけである。両者の主張の根拠となる事実を調べたりする必要もほとんどなく、ルールに則って判断するだけならば一瞬で審議が終わる案件のはずである。
今年1月7日に諮問書を受理した今回の審査会は、2月2日と15日に二度、審査会を開催している。2日に実施機関(市の担当部署)から聴き取り、15日に市民団体が口頭で意見陳述した後、7月27日に審議を行い、その結論を8月27日に出したという流れである。
いざ始まってしまえば、その後はトントン拍子で進むのに、とにかく最初の審査が始まるまでが長く、2年近くもかかっているのである。この間、いったい市の内部ではどのような動きがあったのだろうか。


実は、この市民団体が審査請求を行ったのは、今回が初めてではない。18年2月にも、市民図書館の指定管理者にCCCを選定したプロセスがわかる文書が黒塗りで開示されたことについても、不服審査請求を行っている。
この第一次審査請求でも、実質審査が始まるまでに約1年かかっているが、このときは審査対象となる文書が200枚を超えていたため、実施機関が弁明書を作成するのに数カ月の期間を要するのも仕方ない部分があった。
また、第一次審査請求では、審査会の委員は、市民が逐一指定した箇所を詳細に検討した結果、市民側の主張も取り入れて「一部開示せよ」との結論を出している。その答申を受け入れる形で今年1月、市の担当部署が黒塗りを一部はずした文書を開示した。
そういったやりとりがあったのならば、ある程度の時間はかかっても仕方ないのかもしれないが、今回の第二次審査請求に関しては、そのような繁雑な作業を伴う箇所はどこにもない。時間稼ぎを行って、まるで市民が諦めるのをひたすら待っているかのようにみえるのだ。
さて、今回審査会が市の非開示を「妥当である」とした理由は、なんだったのだろうか。あらためて答申書を見てみよう。審査会の答申は、その理由として以下の2点を挙げている。
(1)黒塗された入札額、入札企業名が開示されることで、事業者の事業運営に多大なる不利益を与えるほか、事業者の取引企業にも影響を及ぼす可能性がある。これらは条例で規定された「営業活動の秘密」にあたるため、審査請求対象を不開示とすることに不合理な点はない
(2)施工者が民間となる再開発事業であり、実施機関(和歌山市)は、あくまでも補助者として事業を進めているにすぎない。受注した企業以外の法人名・入札額を開示すると、当事者間の信用を損い、関係者の理解・協力が得られにくくなって事業遂行に支障を及ぼすおそれがあるため、不開示としたことに不合理な点はない


和歌山市は、単に南海電鉄が行う再開発プロジェクトの補助者であり、新しい市民図書館は、駅ビルを建て替えるついでに建ててもらうだけ。新図書館の完成後に30億円で買い取る契約は交わしているが、その施工に市は直接関与していないから、南海と第三者の契約についての情報を開示する立場にはないと言っているのである。
しかし本件は、巨額の公金が投入される事業である。本来ならば、和歌山市自らが施主となるべき新図書館の設計業務について、いくら民間企業に委託したからといっても、完成後は公共施設になる建物の設計に細かく口出しをするのは当然のことである。
だからこそ、和歌山市は南海から逐一報告を受けていたはずだ。それなのに、その経過を「営業活動の秘密」とか「当事者間の信頼関係を損なう」などと理由をつけて市民への開示を頑なに拒否するのは、何か後ろ暗いことがあるのではないのかと勘ぐられても仕方ないだろう。
ちなみに、今年2月に行われた審査会の、市民団体による二度目の意見陳述では、市側の「当事者間の信頼関係を損なう」との主張に対して市民代表から、こんな鋭い意見が述べられたという。
「市民の信頼よりも、私企業の信頼を優先するんですか?」
さて、今回の審査請求のプロセスには、自治体の釈明の不可解さを、より一層浮き上がらせる“爆弾情報”があった。
(文=日向咲嗣/ジャーナリスト)
※後編へ続く










